Instance Verification Kit (IVK)
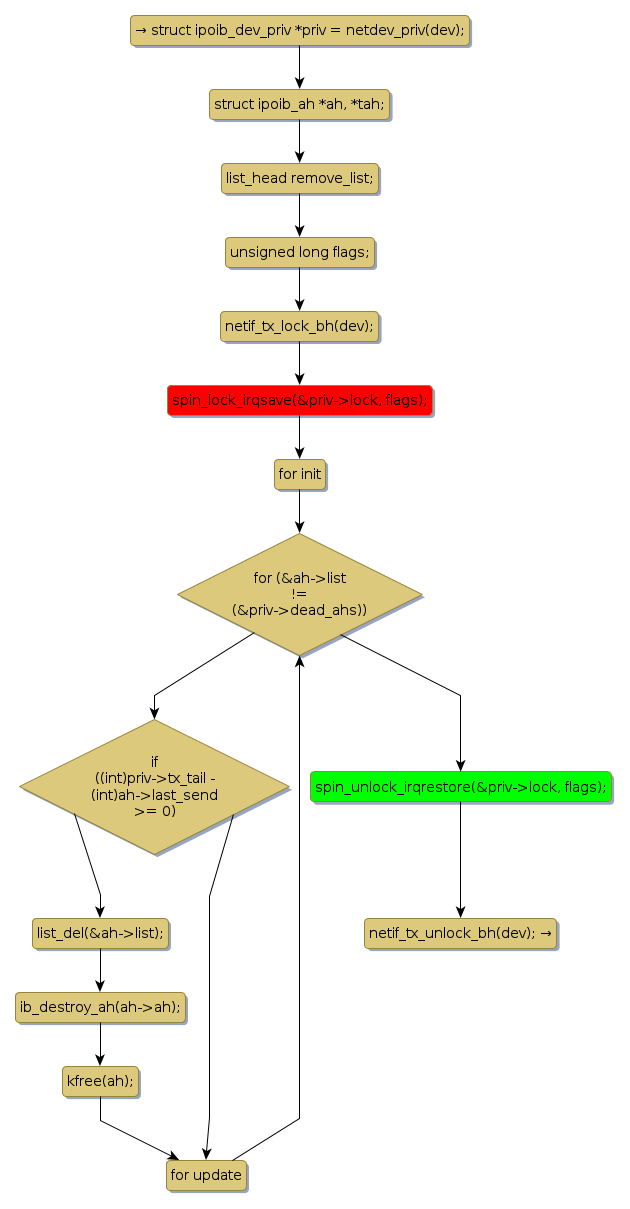
spin lock @ [16849+38+/linux-3.19-rc1/drivers/infiniband/ulp/ipoib/ipoib_ib.c]
Instance Signature: lock
|
The Matching Pair Graph:
|
|
Function Name
|
Control Flow Graph (CFG)
|
Events Flow Graph (EFG)
|
Source Correspondence
|
|
__ipoib_reap_ah
|
|
|
[16657+15+/linux-3.19-rc1/drivers/infiniband/ulp/ipoib/ipoib_ib.c]
|